3月26日,建筑城规学院工会换届选举大会在建艺馆313召开,学院全体工会会员参加大会,会议由学院党委书记董欲晓主持。
会议首先听取并审议了上一届工会委员会工作报告和经费收支情况报告。上一届工会主席任震同志全面回顾了过去几年工会在服务教职工、丰富文体活动、推进民主管理等方面所做的工作和取得的成绩。


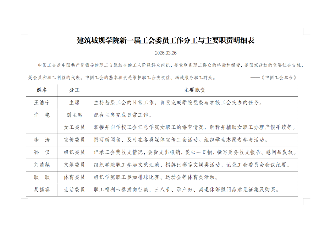
换届选举大会结束后,新一届工会委员会召开第一次全体会议。学院党委书记董欲晓到会指导并讲话。会议选举王洁宁同志为工会主席,许艳同志为副主席兼女工委员。

会议集体学习了《工会法》《中国工会章程》及《山东建筑大学工会工作条例》。会议研究确定了委员工作分工,并对未来一年的工作进行了研究部署。王洁宁强调,学院工会工作将坚持党的领导,切实履行维护职工合法权益、竭诚服务职工群众的基本职责,高质量完成学院党委和学校工会交办的任务,紧密围绕学院中心工作,服务广大教职工,努力将工会建设成为教职工信赖的“职工之家”。


董欲晓对新当选的委员表示祝贺,并对新一届工会工作提出四点希望:一是提高政治站位,把牢工会工作正确方向。二是认真履职尽责,在服务教职工中展现担当。三是加强自身建设,打造团结奋进的工会班子。四是严守纪律规矩,切实加强党风廉政建设。董欲晓强调,新一届工会委员会要团结凝聚全院教职工,为学院高质量发展贡献更大力量。
新当选的工会委员们表示,将立足岗位、团结协作、务实工作,切实维护教职工合法权益,丰富教职工文化生活,营造和谐进取的学院氛围,以实际行动推动学院工会工作再上新台阶。
(文字编辑:李 涛 责编:芦 雨 李 涛 初审:白 林 编审:卜德龙 终审:董欲晓)