设备共享

当前位置: 首页 > 设备共享 > 正文
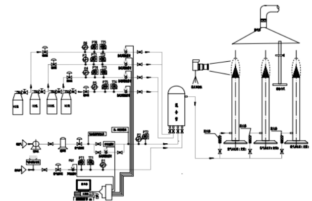
火焰传播速度测定实验平台

仪器设备

资产编号:2020074099

设备名称:火焰传播速度测定实验平台

品牌型号:国产定制

联系人

姓名:于畅 电话:18678866922

邮箱:11441@sdjzu.edu.cn

设备主要

技术参数

1、本生灯,空气、氧气、氢气本生灯各一套

2、高分辨快速单反数码摄像机,像素2420万以上,显示屏3英寸,高速连拍不低于10张/s;4KHDR视屏拍摄

3、微量气体热式质量流量计,0~50L/min (氢气、氧气、二氧化碳、氮气各1只),精度:1.5%,温度:-20~100℃;防爆等级:EXDIICT4;信号:4~20Ma;

液晶显示

4、压力变送器,4-20m输出,液晶显示,0.2级,0--10kpa

5、空气浮子流量计浮子流量计DN15,量程0~3Nm3/h(空气),精度1.5级,

6、其他配套

服务领域及用途

适用于能源动力领域,测试可燃气体燃烧传播速度。

应用示例

1、测试天然气预混燃烧火焰传播速度2、添加氢气、惰性气体、水蒸气等对火焰传播速度的影响因素测试

设备图片